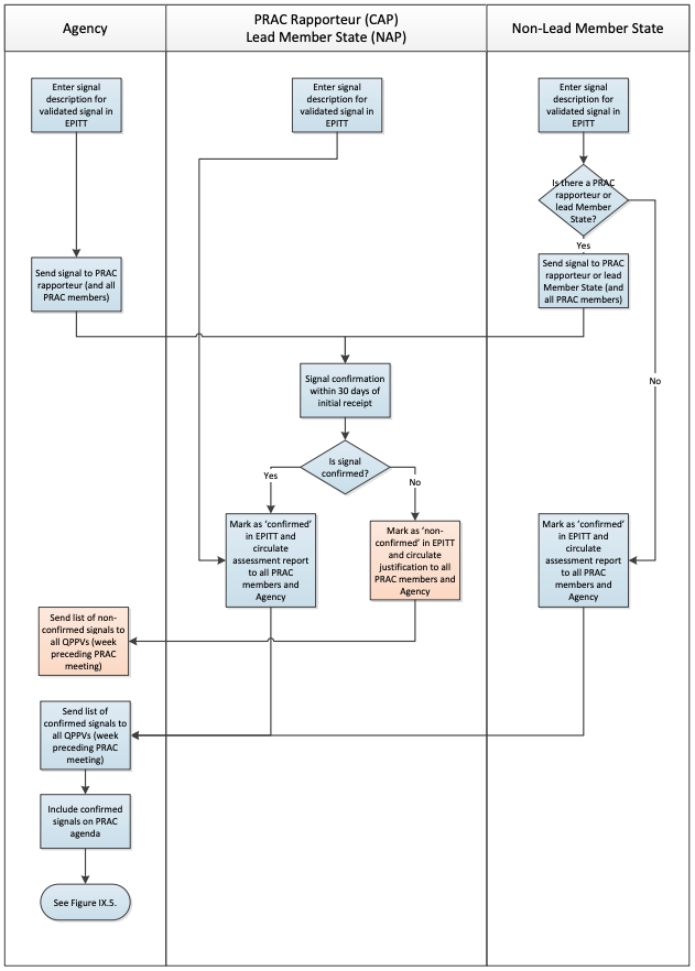
Figure IX.4.

Confirmation process for signals validated by the Agency or the competent authorities in Member States