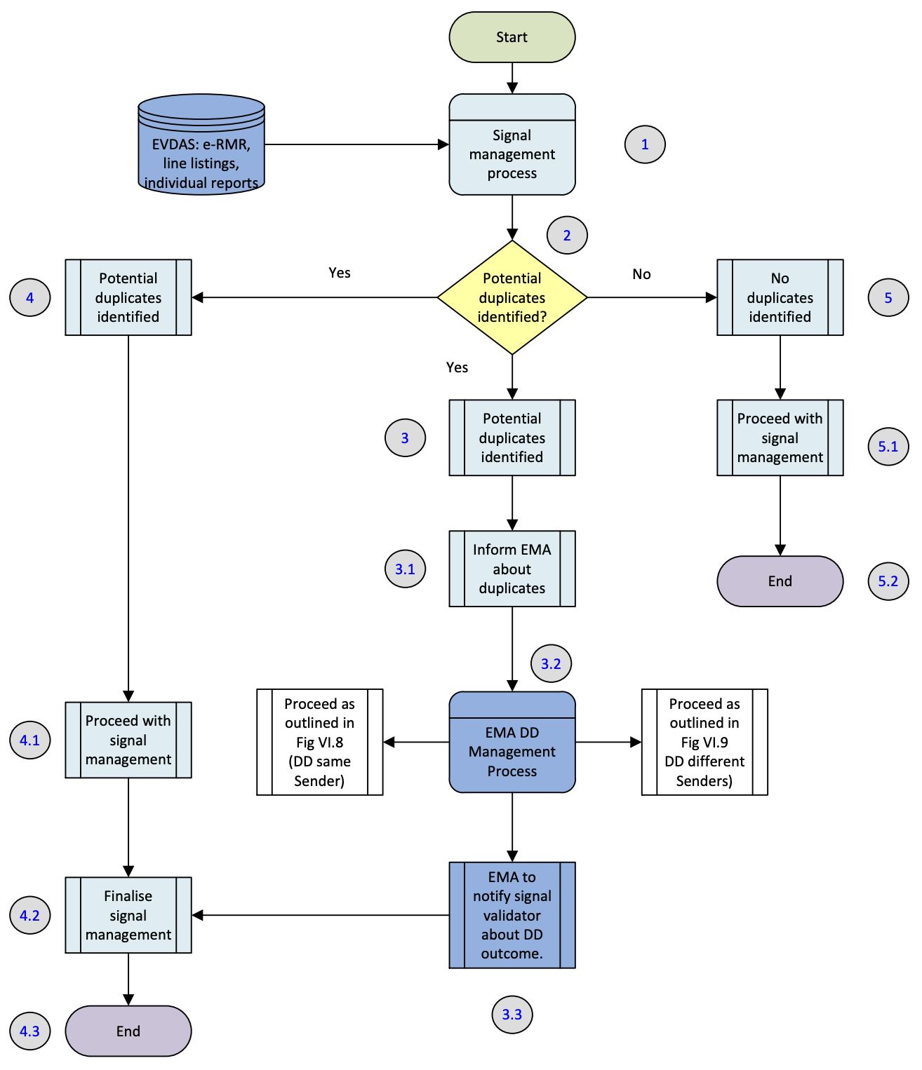
Figure VI.12.
VI.App.7.5. Duplicate detection in EudraVigilance – Collaboration between the Agency, competent authorities in Member States and marketing authorisation holders – Duplicate ICSRs identified as part of signal management as outlined in GVP Module IX
Figure VI.12. Business process map – Duplicate Detection (DD) in EudraVigilance – Collaboration between the Agency, competent authorities in Member States (NCAs) and marketing authorisation holders (MAHs) – Duplicate ICSRs identified as part of signal management process based on EudraVigilance data. See steps description in Table VI.18.
