VI.App.7.2.
VI.App.7.2. Duplicate detection in EudraVigilance – Collaboration between the Agency, competent authorities in Member States and marketing authorisation holders– Duplicate ICSRs submitted to EudraVigilance by different senders and identified by the Agency
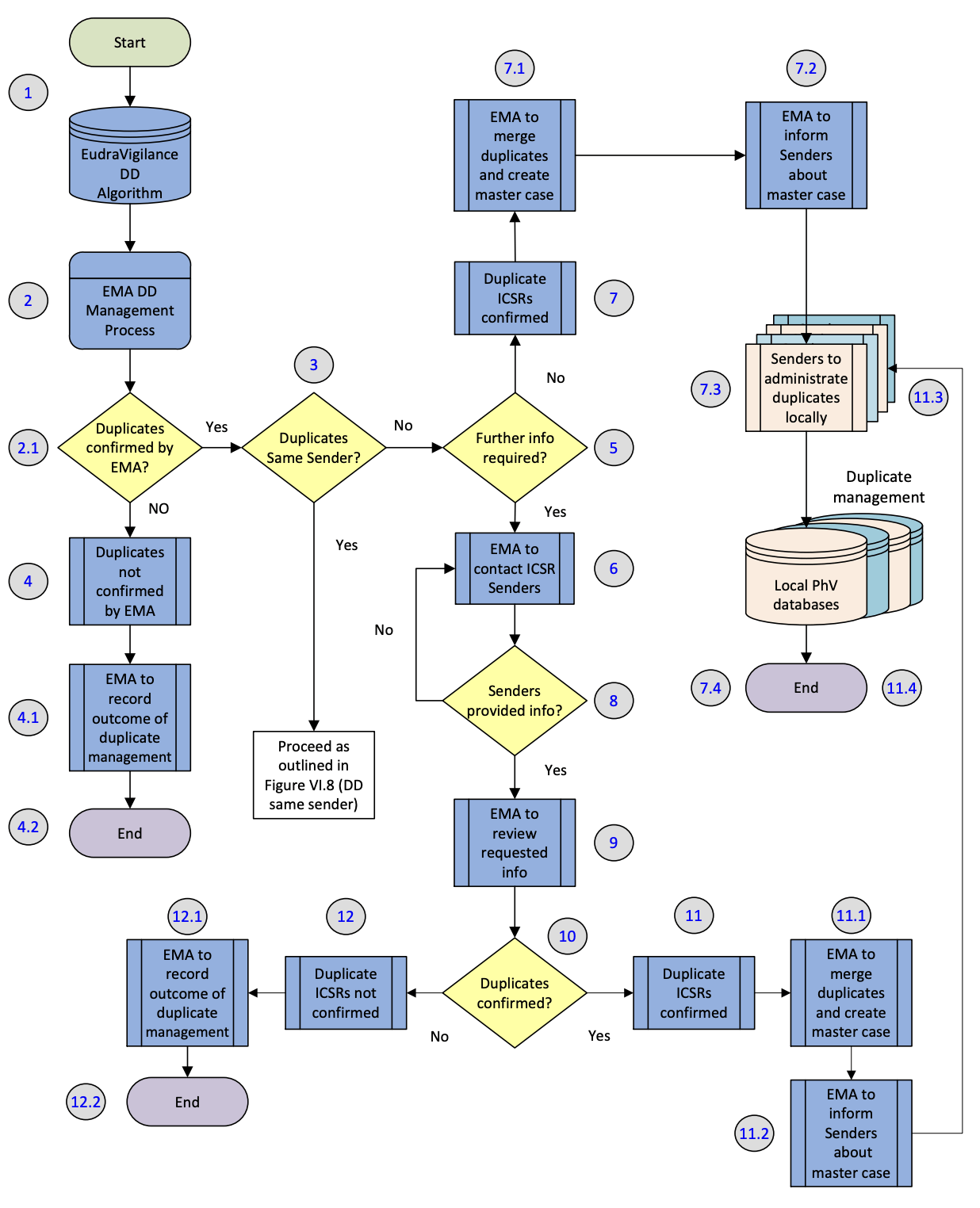
Figure VI.9. Business process map – Duplicate Detection (DD) in EudraVigilance – Collaboration between the Agency, competent authorities in Member States (NCAs) and marketing authorisation holders (MAHs) – Duplicate ICSRs submitted to EudraVigilance by different senders and identified by the Agency. See steps description in Table VI.15.
