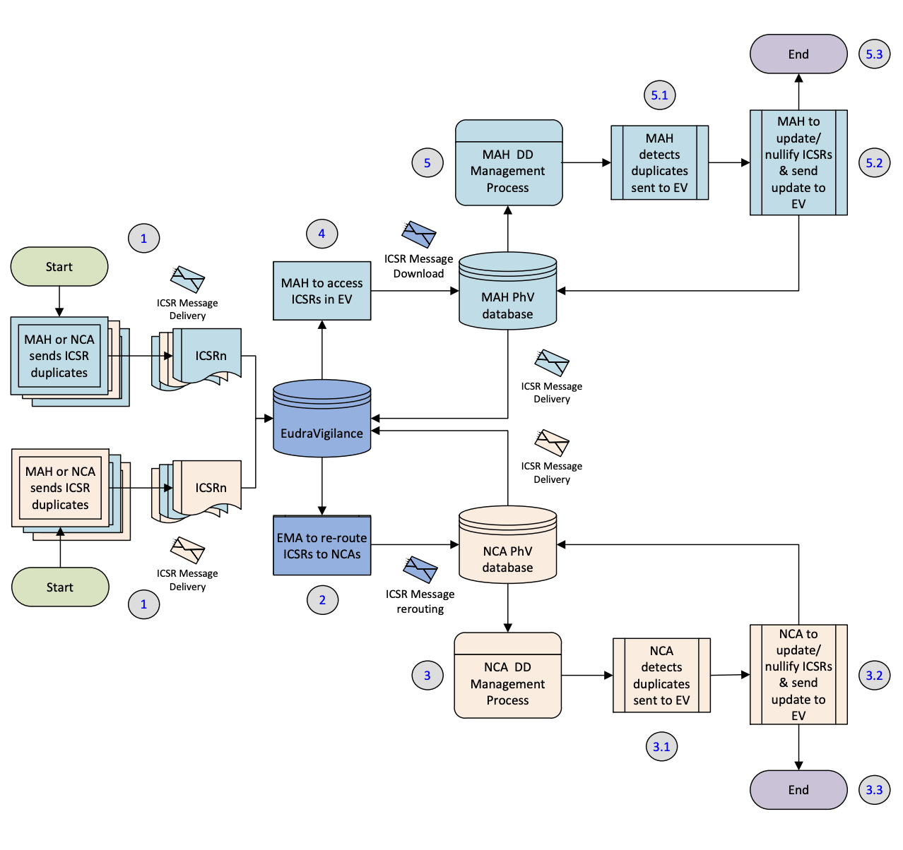
VI.App.7.3.
VI.App.7.3. Duplicate detection in EudraVigilance – Collaboration between the Agency, competent authorities in Member States and marketing authorisation holders – Duplicate ICSRs submitted to EudraVigilance by the same sender and identified by the sender organisation prior to the detection by the Agency
Figure VI.10. Business process map – Duplicate Detection (DD) in EudraVigilance – Collaboration between the Agency, competent authorities in Member States (NCAs) and marketing authorisation holders (MAHs) – Duplicate ICSRs submitted to EudraVigilance by the same sender and identified by the sender organisation prior to the detection by the Agency. See steps description in Table VI.16.
