VI.App.7.4.

VI.App.7.4. Duplicate detection in EudraVigilance – Collaboration between the Agency, competent authorities in Member States and marketing authorisation holders – Duplicate ICSRs submitted to EudraVigilance by different senders and identified by an organisation prior to the detection by the Agency


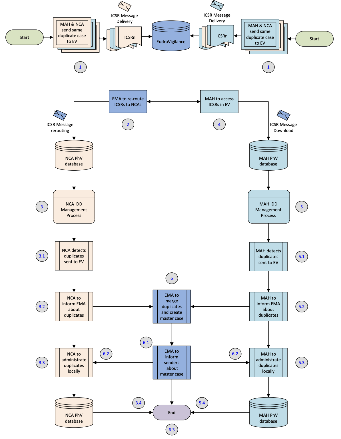
Figure VI.11. Business process map – Duplicate Detection (DD) in EudraVigilance – Collaboration between the Agency, competent authorities in Member States (NCAs) and marketing authorisation holders (MAHs) – Duplicate ICSRs submitted to EudraVigilance by different senders and identified by an organisation prior to the detection by the Agency. See steps description in Table VI.17.