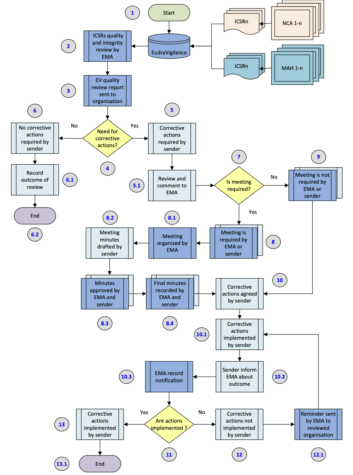
VI. Appendix 6
Figure VI.7. Business process map – Review of quality and integrity of ICSRs by the Agency in
collaboration with competent authorities in Member States (NCAs) and marketing authorisation holders
(MAHs). See steps description in Table VI.13.
