VI. Appendix 7.1
VI.App.7.1. Duplicate detection in EudraVigilance – Collaboration between the Agency, competent authorities in Member States and marketing authorisation holders – Duplicate ICSRs submitted to EudraVigilance by the same sender and identified by the Agency
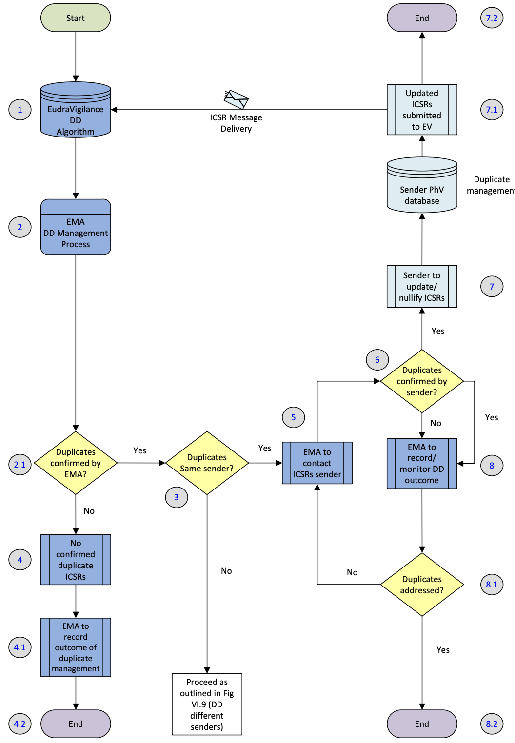
Figure VI.8. Business process map – Duplicate Detection (DD) in EudraVigilance – Collaboration between the Agency, competent authorities in Member States (NCAs) and marketing authorisation holders (MAHs) – Duplicate ICSRs submitted to EudraVigilance by the same sender and identified by the Agency. See steps description in Table VI.14.
